Event Monitoring and File Triggering - Universal Event Monitor
Use the Universal Event Monitor (UEM) Manager to monitor a single local or remote system event.
The UEM Manager (uem) may provide all of the parameters necessary to define a system event, or it may specify the ID of a database record that contains the event definition. In either case, the UEM Manager passes the event definition to a local or remote UEM Server (uemsrv), which uses that information to look for an occurrence of the event and test for its completion.
The UEM Manager may also provide all of the parameters necessary to define an event handler to the UEM Server, or it may specify the ID of a database record that contains the event handler. An event handler is a command or script that UEM Server executes, based on the outcome of the event occurrence.
A UEM Server may monitor several local system events simultaneously using records stored in its event definition database. An event-driven UEM Server executes in this manner. An event-driven UEM Server does not require a UEM Manager to initiate a monitoring request, and you may configure it to start automatically whenever the local Universal Broker starts. During start-up, an event-driven UEM Server retrieves a list of its assigned event definitions from the local Universal Broker. UEM Server monitors each event until it is no longer active, or until the event-driven Server ends.
The UEMLoad utility (uemload) enables you to add event definition and event handler records to their respective databases
UEMLoad handles all event definition and event handler database management tasks, including adds, updates, deletes, and lists / exports. UEMLoad forwards a database request to a UEM Server, which validates the information. The UEM Server then sends a request to a local Universal Broker to apply the requested operation to the appropriate UEM database file.
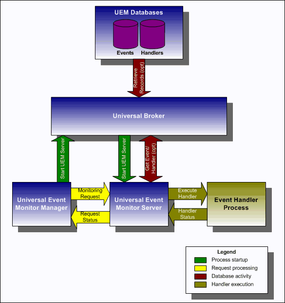
High-Level Interaction of UEM Components
The following figure illustrates the interaction of the various components that make up Universal Event Monitor.

Storing Event Definitions and Event Handlers
Event definitions and event handlers can be stored in separate BerkeleyDB database files. When an event definition or event handler record is added to its respective database, a unique identifier must be specified. Whenever UEM is required to monitor an event or execute an event handler, only this ID needs to be referenced in order for UEM to obtain the corresponding event definition or event handler parameters.
UEMLoad initiates all UEM-related database requests. UEMLoad is a command line application that can be used to:
- Add, update, and delete event definition and/or event handlers from their respective databases
- List the entire contents of the event definition and/or event handler databases
- List the parameters of a single event definition and/or event handler
- Export the contents of the event definition and/or event handler databases to a file that can be used to re-initialize the database or populate a new database on another system.
When UEMLoad is started, it sends a request to a Universal Broker running on the local system to start a UEM Server process. Because a client application (that is, UEMLoad) initiates the request, the UEM Server that is started is a demand-driven Server.
UEMLoad forwards the database request to the UEM Server, which validates it and supplies default values for any required parameters (based upon the type of request) that were not specified from the UEMLoad command line. When a set of complete, valid parameters is available, the UEM Server sends a request to the Universal Broker, which is responsible for actually performing the requested database operation.
Universal Broker reports the success or failure of all database maintenance requests (add, update, delete) to the UEM Server. The UEM Server then passes any errors back to UEMLoad.
For a database query request (list, export), Universal Broker will return the contents of each requested event definition or event handler record to the UEM Server, which then is responsible for forwarding the records to the UEMLoad.
Interaction of Universal Broker and UEM Server during UEMLoad Execution
The following figure illustrates the interaction of the Universal Broker and the Universal Event Monitor Server components involved during the execution of UEMLoad.

Monitoring a Single Event
A single event can be monitored using the UEM Manager. The UEM Manager provides a command line interface from which all parameters required to define an event and its associated event handlers can be specified. In addition, the ID of a stored event definition or event handler can be used as an alternative to specifying all parameters explicitly.
When a UEM Manager is started, it sends a request to the specified local or remote Universal Broker to start a UEM Server. Because the request to start the UEM Server comes from a client application (that is, UEM Manager), it is a demand-driven UEM Server that is started.
The UEM Manager sends the monitoring request to the UEM Server. The UEM Server validates the request and supplies default values for any required parameters that were not specified from the command line.
The UEM Manager command line provides for the assignment of an event handler to execute whenever the UEM Server sets the state of an event occurrence or state of the event itself. The UEM Server then is responsible for executing the assigned event handlers which are appropriate for the state change.
The UEM Server will monitor the event until either of the following conditions is satisfied:
- Required number of expected event occurrences has been detected
- Inactive date and time specified for the event definition elapses.
When either of these occurs, the event becomes inactive and the UEM Server stops monitoring it. The UEM Server then ends after informing the UEM Manager of the result of the monitoring request. The UEM Manager will set its exit code based on this information. This is the default behavior.
However, if an option was set in the UEM Manager instructing it to not wait on the UEM Server, the UEM Manager will end as soon as the UEM Server acknowledges its receipt of a valid monitoring request.
Interaction of Universal Broker and UEM Components during UEM Manager Execution
The following figure illustrates the interaction of the Universal Broker and the Universal Event Monitor components involved when a UEM Manager is executed.

Monitoring Multiple Events
An event-driven UEM Server can be used to monitor multiple events at the same time. An event-driven UEM Server uses the records stored in the event definition database file to identify the events it is responsible for monitoring.
An event-driven UEM Server can be executed automatically during start-up of a Universal Broker. While it requires no interaction from a UEM client application, however, an event-driven UEM Server can be started at any time using Universal Control.
Unless it is stopped manually (using Universal Control), the event-driven UEM Server will continue to run as long as the Broker remains active. When the Broker stops, it will send a stop request to the UEM Server, instructing it to shut itself down.
When an event-driven UEM Server starts, it sends a request to the Broker asking for all of the event definitions residing in the event definition database that are assigned to that event-driven UEM Server. (This assignment was made when the event definition record was added to the database with UEMLoad.) The Server checks the active and inactive dates and times of the event definitions that it receives. It then begins monitoring the active events.
Each event definition provides for the assignment of an event handler to execute when an event occurrence is triggered or rejected. The assignment of an event handler to execute when an event expires also is made within the event definition. The UEM Server is responsible for executing appropriate event handlers based upon the states it sets for detected event occurrences and/or the event themselves.
Interaction of Universal Broker and an Event-Driven UEM Server
The following figure illustrates the interaction of the Universal Broker and an event-driven UEM Server.
